一、公司简介
中钢天源股份有限公司(以下简称“中钢天源”)成立于2002年3月,是中国中钢集团有限公司科技新材料产业的重要组成部分,2006年8月在深交所挂牌上市。
中钢天源以金属材料及检验检测业务、磁性材料为主业,以打造世界一流新材料企业为远景,秉承锐意改革、不断求索的创新精神,坚持不懈走自主创新发展之路,已成为我国权威的金属制品检验检测机构、国防军工领域重要的金属制品研发制造企业、重要的芴酮产品出口商。
公司于2009年通过了质量管理体系、环境管理体系和职业健康安全管理体系三体系认证,子公司通过IATF16949汽车质量管理体系。2020年公司通过了知识产权管理体系认证,2021年通过了能源管理体系认证。
目前,中钢天源的软磁材料四氧化三锰生产能力、市场占有率,永磁器件产品市场竞争力位居行业前列。中钢天源拥有“国家金属制品质量监督检验中心”、“磁性材料及其应用技术国家地方联合工程研究中心”、“博士后工作站”等6个国家重要创新平台,8个省部级创新平台,近年来承接近30项省部级以上科研项目任务。
二、导入卓越绩效管理模式
自2009年年初开始,公司在三标体系的基础上,在全公司范围内导入经营大质量、五大利益相关方和谐共赢的经营理念,在行业内率先引进卓越绩效管理模式,成立了卓越绩效管理推进项目组,在公司各单位各部门广泛开展卓越绩效自我评价,查找不足,结合卓越绩效评价准则的要求,将公司的各项管理进行优化、整合和提高,提高管理绩效,为公司可持续发展提供了强大的动力。并于2010年公司获得安徽省质量管理奖。2011年,结合多年来公司导入卓越绩效管理模式的经验,不断地深入和改进,全方位自我评估和诊断,在2011年公司成功获得“2011年马鞍山市市长质量奖”,公司的质量管理工作进一步得到专家领导、顾客等相关方的认可,促进公司不断走向优秀、走向卓越。
质量是企业的生存之本。中钢天源始终把质量管理当作一件大事来抓,公司领导层特别重视质量管理,在思想上牢固树立“质量是企业的生命,质量是竞争的核心”的质量意识,把顾客满意度作为不懈的追求,把质量管理作为企业的纲,不仅建立了“品质是价值和尊严”的公司质量文化理念,而且在质量提升的道路上不断改进、不断追求卓越。
1、公司的管理体系建设和完善:
早在2000年,当时的公司南京磁性材料分厂就在同行业中率先通过了ISO9000质量体系认证,建立了以“致力磁力技术进步,持续满足顾客要求” 为质量方针,“顾客满意度90%以上”为质量目标的质量管理体系,公司完善的质量管理系统,科学的质量管理措施,先进的高精密度分析仪器及准确的检验操作为公司产品质量提供了可靠的保证。同时结合客户要求以及公司发展的需要,2007年6月公司通力子公司的高档永磁铁氧体磁瓦生产线获得TS16949汽车质量管理体系认证,之后随着钕铁硼磁性材料器件应用范围的扩展,公司钕铁硼厂生产线也通过IATF16949汽车质量管理体系认证,通过认证以来,公司相关产品生产线严格按照IATF16949质量管理体系的各项要求完善质量管理工作,产品合格率与日俱增,铁氧体器件综合合格率从最初的不到70%,目前已达到85%,已超出行业80%的水平,既保证了产品质量,又大大降低的生产成本。
同时,公司为全面提升管理水平,推进公司管理与国际接轨,增强公司在市场中的竞争力,公司于2009年通过了质量管理体系、环境管理体系和职业健康安全管理体系三体系认证,子公司通过IATF16949汽车质量管理体系。2020年公司通过了知识产权管理体系认证,2021年新导入通过了能源管理体系认证。通过贯标、导入并推行国际先进的管理模式,建立科学、规范、有序的一体化管理体系,实现企业全员、全过程、全方位的管理,提高公司的整体管理水平,促进公司的可持续发展,为中钢天源公司提供了一套极为有效的国际化管理模式,它不仅使企业在提高内部管理和人员素质上有了一定成效,在新的质量体系标准要求下确保了企业产品质量的稳定和提高,而且为员工创造了良好的工作环境,保障了员工的健康安全,让员工能够全身心的投入到工作中去。
2、大力推进品牌建设、导入先进的管理模式,提升整体业绩
中钢天源公司自成立以来,一直坚持以“技术为先导,质量为保证,效益为中心,发展为根本”的宗旨,秉承中钢集团公司“严格、规范、高效、精细”的管理理念,“合作、友谊、双赢、发展”的经营理念,大力实施名牌兴企战略,不断提升企业知名度和美誉度,塑造企业良好形象,加大公司的品牌建设。近年来,公司自主研发的四氧化三锰产品、高性能永磁铁氧体磁瓦产品、磁选机产品先后被评为安徽省名牌产品,这更加快了公司产品不断追求精益求精,树立品牌形象的进程。
自2009年年初开始,公司在三标体系的基础上,在全公司范围内导入经营大质量、五大利益相关方和谐共赢的经营理念,在行业内率先引进卓越绩效管理模式,成立了卓越绩效管理推进项目组,在公司各单位各部门广泛开展卓越绩效自我评价,查找不足,结合卓越绩效评价准则的要求,将公司的各项管理进行优化、整合和提高,提高管理绩效,为公司可持续发展提供了强大的动力。并于2010年公司获得安徽省质量管理奖。2011年,结合多年来公司导入卓越绩效管理模式的经验,不断地深入和改进,全方位自我评估和诊断,在2011年公司成功获得“2011年马鞍山市市长质量奖”,公司的质量管理工作进一步得到专家领导、顾客等相关方的认可,促进公司不断走向优秀、走向卓越。
3、加大人才培养,打造卓越团队
公司大力推进品牌建设工作的同时,加大对质量工作的人才培养,近三年来全力组织公司从事质量、技术、生产有关的人员积极报考国家注册质量工程师,组织公司各类质量有关知识的培训近700人日(包括聘请南京理工大学韩之俊教授的卓越绩效模式和田口法培训等),努力为公司打造一个质量知识过硬、懂管理的质量工作团队,为公司的持续健康发展奠定基础。
4、技术为先导,大力推进产品结构调整,促进产品技术升级
“成功源于专注,超越基于创新”,公司扎实推进对现有产品和产品线的升级改造工作,以技术为先导,以市场需求为动力,通过积极开拓高端客户及新市场,加大新产品的开发力度,改进生产工艺等,不断提高产品档次,拓宽产品销售渠道,提升高附加值产品所占的比重。
公司在拥有自主研发的四氧化三锰、磁选机等行业领先产品的先进生产技术的基础上,持续加大技术创新力度,2012年,公司自主技术创新项目13项,目前不仅已完成了非金属高效除铁磁选机的研制并已应用于生产,完成立磨机关键部件(搅拌叶片)的研发,并且承接了德国洪堡公司在河北矿业的高压辊磨机辊组的整体换新业务,对公司今后打开国内高压辊磨机市场意义重大;同时结合客户需求,成功开发了包括国内第二大汽车起动电机厂家-锦州汉拿、日本电产等的汽车电机用磁瓦;九阳豆浆机、美的威灵电机等高中心场电动工具用磁瓦;无锡小天鹅、格力电器等的直流变频电机用磁瓦;不仅产品综合合格率连年提升,而且和相关方建立了良好的技术交流平台,有效促进公司技术水平的提升。
同时公司大力推进企业标准工作,2008年公司作为主要参加单位,全面参与了GB/T 21836-2008《软磁铁氧体用四氧化三锰》国家标准的制定;2019年公司主导修订了行业标准《锂电池用四氧化三锰》;2021年公司主导制定了两项团体标准《绿色设计产品评价技术规范 电子级四氧化三锰》和《绿色设计产品评价技术规范 永磁锶铁氧体磁体》,目前另一项团体标准也在制定中。
同时组织公司各单位积极推进标准化体系建设工作,建立和完善技术标准、管理标准和工作标准,及时在企业标准信息服务平台上备案。
5、深入开展对标管理,提升经营管理质量
“知己知彼,百战不殆”,对标管理是企业管理的重要课题。近年来,中钢天源坚持把做好对标工作作为应对市场竞争,提高企业市场应变能力,提高企业经济效益的重要保证;作为夯实企业管理基础,提高企业管理水平,增强企业抗风险能力,提高企业核心竞争力的有效手段。公司一方面全面组织各生产单位结合卓越绩效模式的要求,从市场和客户群的对标、成本对标、技术创新对标、质量管理对标和人才管理对标五个方面建立对标指标体系,通过对标发现指标背后的管理实践,有的放矢的进行改进、提高;另一方面组织各职能部门结合部门职责分工,就如何围绕生产经营工作提高管理效能方面建立部门对标指标体系,提升部门管理绩效。同时,组织各单位品管人员针对出现的问题进行对标,运用“五个为什么”和事故“六查”法挖掘问题背后的本质原因,分析研究,及时制定措施,并予以沉淀。
6、获得奖励、荣誉和今后的质量工作方向
近年来,公司通过质量管理工作的不断深入,先后获得多项国家和省市级质量品牌相关荣誉:
2022年:
国家专精特新小巨人企业
安徽省专精特新冠军企业
安徽省绿色工厂
马鞍山市智能工厂
2021年:
安徽省制造业百强企业(86位)
安徽省科学技术奖三等奖-长寿命锰酸锂用电池级四氧化三锰制备关键技术及产业化
安徽省数字化车间-高性能稀土永磁铁氧体器件数字化车间
“荣事达”杯安徽省第八届工业设计大赛产品组三等奖
马鞍山市数字化车间
马鞍山市数字化生产线
2020年:
首批安徽省制造业高端品牌培育企业
安徽省工业精品—DM系列电池级四氧化三锰、
安徽省工业设计中心
2019年之前:
国家级绿色设计产品-烧结钕铁硼永磁材料
第二届中央企业QC小组成果发表赛三等奖、
安徽省专精特新中小企业
安徽省新产品(第四批)—DM系列电池级四氧化三锰
2017年冶金企业管理现代化创新成果三等奖
2015年安徽省质量奖
2015年安徽省著名商标
2014年度安徽省卓越绩效奖
2014年安徽省名牌产品(四氧化三锰、钕铁硼、磁选机、铁氧体)
2011年度马鞍山市市长质量奖
2011年度苏浙皖赣沪地区质量工作先进单位
随着市场竞争的日益激烈,公司的质量管理从理论到实践都需要持续的改进,在追求卓越的路上只有更好,没有最好。今后,中钢天源将进一步增强质量工作水平,为公司经济发展增效提供有力保证,为地域经济发展腾飞作出更大的贡献。
三、质量管理模式概述及经验——基于顾客导向的柔性质量管控
(一)策划和起步阶段
思想是行动的先导,公司领导通过各次会议、培训、制作宣传栏等方式,转变思想观念,在公司上下形成“以顾客为先导”的管理思想。将质量管理活动简化为四个过程:顾客需求识别过程、质量活动策划过程、质量实现和验证过程及质量改进过程,并且四个过程首尾相接,形成一个持续满足顾客需求的质量环。

图1:优良品质源于顾客导向的柔性质量管控质量环模型
(二)项目实施阶段
1、顾客需求识别过程
识别顾客需求是基于顾客导向的柔性质量管控的起点,也是生产经营工作的起点。为此公司通过有效途径多方搜集顾客需求信息,如合同、质量反馈、投诉、市场调查、销售人员、顾客沟通的信息、设计人员创思及目前在推行的与顾客之间建立技术交流平台等,同时对顾客需求的识别不仅以定性地加以分析,还定量地加以研究,防止质量不足和质量过剩的情况。
该过程的输出是顾客对产品的需求信息。针对普遍存在顾客需求的内涵无法准确传达到技术和生产人员的问题,公司通过组建与顾客间的技术交流平台,力保顾客需求得到有效识别,真正做到以顾客为中心,实现“有效销售、有效生产、有效检验、有效技术开发”。改变了以前仅销售人员直接接触客户采购人员的“点对点”的推销模式,实现了品管技术人员与客户品管技术人员直接“面对面”的营销模式,生产环节与顾客需求之间的距离大大拉近,把质量工作推到市场前沿,充分实现与顾客的零距离沟通。
2、质量策划过程
质量策划过程是基于顾客导向的柔性质量管控模式的关键环节,包括并依次开展顾客需求分析、质量特性转化、质量控制方案设计三个子过程的管控。可简要地用以下关系式来表示:

VOC:顾客的需求信息,包括顾客明示的、隐含的、法律法规的和未来的需求信息
Y:产品特性,即最终产品、过程产品和原材料的接收或转序产品的质量标准
X:过程特性,即在产品实现过程中,为达到产品特性要求而应具备的过程工艺条件或工艺控制参数
作业标准化:检验作业的标准化和生产制造的作业标准化
相关资源的需求:为实现产品特性和过程特性要求,需要的原辅材料、设备(含监测设备)、工装、外协、人员等资源需求
顾客需求分析过程:分析已搜集的顾客需求信息,剔除不合理的和企业不能实现的,对顾客需求进行定义,并征询顾客的认同。
质量特性转化过程:用“企业自己的语言”,将感性、含混的顾客需求变换为清晰的、理性的、技术的或工程的语言,完成目标产品的质量特性的定义。
质量控制方案设计过程:以目标产品的质量特性为依据,采用目标产品“质量倒逼机制”,运用FMEA、SPC等工具、方法,确定经济合理的质量控制方案。
如何将顾客识别的要求转换成改进后的质量控制要求,据此公司制定了每个工序的质量控制计划和标准化作业要求,对顾客提出的存在问题的关键点进行把控,确保每个环节都可控,并有效运用FMEA(潜在失效模式及后果分析)、SPC(统计过程控制)和APQP(产品质量先期策划和控制计划),进一步梳理了采购,技术,生产,销售,检验,客诉等关键流程,明确了质量管控点。目前已实现了APQP全覆盖和各工序标准化作业指导书全覆盖。
3、质量实现和验证过程
质量实现和验证过程是基于顾客导向的柔性质量管控模式的核心环节。该过程中,公司按照质量策划过程输出的要求,对产品的实现过程进行操作和实施控制。
该过程的输出是满足顾客需求的产品和质量实现过程中发现的质量问题信息。
考虑到产品每天的分检量大,产品缺陷类别繁杂的特点,故分检员的工作效率至关重要,为此公司创新建立一套实用有效“仿智能”分检员的培训和能力评估方法。实施后不仅分检效率比原先提高了17%,误判率由原来的0.5%降低到0.03%,同时使过程简单化,有效缓解了招工难的问题。近年来,随着智能化和信息化的推进,该方法已被业内应用于“智能分检设备”的程序设计。
4、质量改进过程
质量改进过程是基于顾客导向的柔性质量管控模式的提升环节。它包括质量问题分析和质量控制计划评审两个子过程。
质量问题分析可以实现防止再发生,发现和获取顾客新的需求来驱动下一个质量环;而质量控制计划评审则更具有效性、合理性和经济性,满足则可以继续使用;不满足则需要重新设计和改进,进而作为下一次质量实现过程的输入。
在此过程中,公司为全面梳理业务流程,简化、优化,完善并规范了各业务的质量控制点、控制要求,编制了图文并茂的作业指导书(图2),并结合管理内涵的完善,升级为标准化作业指导书(图3),以过程的零缺陷确保产品、服务的无缺陷,有效规范生产经营管理秩序;

图2:图文并茂的作业指导书

图3:标准化作业指导书
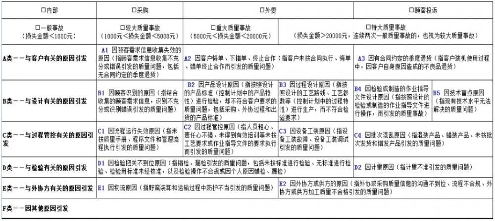
同时为使质量事故的分类更加明确化以便更好地指导质量改进工作, 结合历次发生质量事故的全面分析,从事故的发生过程、直接损失金额,及事故发生的原因,规范了质量事故分类标准(图4)。
图4:质量事故分类标准
四、管理创新之特色
2012年末以来,中钢天源通过在管理实践中不断地探索和修正,总结出基于顾客导向的柔性质量管控模式的运作流程,并成功应用于公司其他各二级单位的管理实践,并取得了显著成效。运作流程如图5:

图5:顾客导向的柔性质量管控的运作流程
该运作流程始于顾客需求,终于顾客获得满足需求的产品。同时流程中包含了两个持续改进的PDCA管理闭环:质量问题信息分析闭环和质量控制计划评审闭环;前者保证了对顾客需求变化的有效响应,后者保证了内部质量管控的经济性和科学性。这两个持续改进闭环的实施是基于顾客导向的柔性质量管控模式在企业成功实施的关键。
该项工作的推进,促进了产品品种的优化。实践产品仅用2年时间,从行业垫底一跃列居行业前五!仅2013年当年:该产品小批量产品品种减少了44%,平均吨位价提高了30%,2014年上半年止,淘汰了原有的80%的低端客户,成功入驻为汽车等高端行业的优质供应商,建立了与西门子、惠而浦、海尔、格力、莱克和九阳等国内外优质客户的密切联系。
随着实践经验的全面推广,中钢天源核心竞争力不断增强,助推公司迅速发展,中钢天源总体营业收入由2012年的4亿提高到2019年的13.81亿。